{ list here sources of all reused/adapted ideas, code, documentation, and third-party libraries -- include links to the original source as well }
Refer to the guide Setting up and getting started.
The Architecture Diagram given above explains the high-level design of the App.
Given below is a quick overview of main components and how they interact with each other.
Main components of the architecture
Main (consisting of classes Main and MainApp) is in charge of the app launch and shut down.
The bulk of the app's work is done by the following four components:
UI: The UI of the App.Logic: The command executor.Model: Holds the data of the App in memory.Storage: Reads data from, and writes data to, the hard disk.Commons represents a collection of classes used by multiple other components.
How the architecture components interact with each other
The Sequence Diagram below shows how the components interact with each other for the scenario where the user issues the command delete 1.
Each of the four main components (also shown in the diagram above),
interface with the same name as the Component.{Component Name}Manager class (which follows the corresponding API interface mentioned in the previous point.For example, the Logic component defines its API in the Logic.java interface and implements its functionality using the LogicManager.java class which follows the Logic interface. Other components interact with a given component through its interface rather than the concrete class (reason: to prevent outside component's being coupled to the implementation of a component), as illustrated in the (partial) class diagram below.
The sections below give more details of each component.
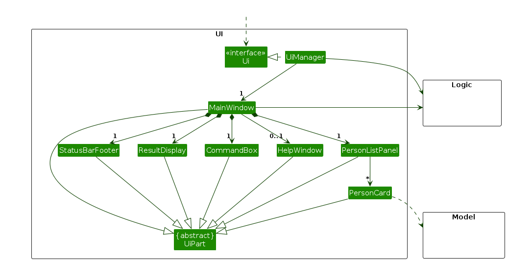
The API of this component is specified in Ui.java
The UI consists of a MainWindow that is made up of parts e.g.CommandBox, ResultDisplay, PersonListPanel, StatusBarFooter etc. All these, including the MainWindow, inherit from the abstract UiPart class which captures the commonalities between classes that represent parts of the visible GUI.
The UI component uses the JavaFx UI framework. The layout of these UI parts are defined in matching .fxml files that are in the src/main/resources/view folder. For example, the layout of the MainWindow is specified in MainWindow.fxml
The UI component,
Logic component.Model data so that the UI can be updated with the modified data.Logic component, because the UI relies on the Logic to execute commands.Model component, as it displays Person object residing in the Model.API : Logic.java
Here's a (partial) class diagram of the Logic component:
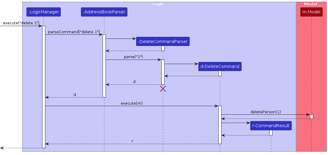
The sequence diagram below illustrates the interactions within the Logic component, taking execute("delete 1") API call as an example.
Note: The lifeline for DeleteCommandParser should end at the destroy marker (X) but due to a limitation of PlantUML, the lifeline continues till the end of diagram.
How the Logic component works:
Logic is called upon to execute a command, it is passed to an AddressBookParser object which in turn creates a parser that matches the command (e.g., DeleteCommandParser) and uses it to parse the command.Command object (more precisely, an object of one of its subclasses e.g., DeleteCommand) which is executed by the LogicManager.Model when it is executed (e.g. to delete a person).Model) to achieve.CommandResult object which is returned back from Logic.Here are the other classes in Logic (omitted from the class diagram above) that are used for parsing a user command:
How the parsing works:
AddressBookParser class creates an XYZCommandParser (XYZ is a placeholder for the specific command name e.g., AddCommandParser) which uses the other classes shown above to parse the user command and create a XYZCommand object (e.g., AddCommand) which the AddressBookParser returns back as a Command object.XYZCommandParser classes (e.g., AddCommandParser, DeleteCommandParser, ...) inherit from the Parser interface so that they can be treated similarly where possible e.g, during testing.API : Model.java
The Model component,
Person objects (which are contained in a UniquePersonList object).Person objects (e.g., results of a search query) as a separate filtered list which is exposed to outsiders as an unmodifiable ObservableList<Person> that can be 'observed' e.g. the UI can be bound to this list so that the UI automatically updates when the data in the list change.UserPref object that represents the user’s preferences. This is exposed to the outside as a ReadOnlyUserPref objects.Model represents data entities of the domain, they should make sense on their own without depending on other components)Note: An alternative (arguably, a more OOP) model is given below. It has a Tag list in the AddressBook, which Person references. This allows AddressBook to only require one Tag object per unique tag, instead of each Person needing their own Tag objects.

API : Storage.java
The Storage component,
AddressBookStorage and UserPrefStorage, which means it can be treated as either one (if only the functionality of only one is needed).Model component (because the Storage component's job is to save/retrieve objects that belong to the Model)Classes used by multiple components are in the seedu.address.commons package.
This section describes some noteworthy details on how certain features are implemented.
The addProperty feature allows users to add a property to a client identified by the index in the displayed client list.
The AddPropertyCommand is executed through the following flow:
Model#getFilteredPersonList().Person object is created with the new property added.Model#setPerson(personToEdit, editedPerson) to update the client.ModelManager updates the underlying AddressBook.CommandResult.For simplicity, the sequence diagram below focuses on the main interactions and omits lower-level validation details.
The following sequence diagram illustrates the interactions:
The editClient feature allows users to update the details of an existing client identified by an index in the displayed client list.
The EditClientCommand is executed through the following flow:
Model#getFilteredPersonList().Person object is created with the updated fields.Model#setPerson(personToEdit, editedPerson) to update the client.ModelManager updates the underlying AddressBook.CommandResult.If one or more t/ prefixes are provided, the client’s existing tags are replaced. If t/ is provided without a value, all existing tags are cleared.
For simplicity, the sequence diagram below focuses on the main interactions involved in updating the client and omits lower-level validation details such as index checks and exception handling.
The following sequence diagram illustrates the interactions:
The editProperty feature allows users to edit an existing property identified by its index in the displayed property list.
The EditPropertyCommand is executed through the following flow:
Model#getFilteredPropertyList().Person object is created with the updated property.Model#setPerson(owner, editedPerson) to update the client.ModelManager updates the underlying AddressBook.CommandResult.Only the specified fields are updated. All other fields remain unchanged.
For simplicity, the sequence diagram below focuses on the main interactions involved in editing a property and omits lower-level validation details such as index checks and exception handling.
The following sequence diagram illustrates the interactions:
The delete property feature allows users to delete a property identified by the index in the displayed property list. This is done by validating the property deletion and updating the target client in the address book.
The DeletePropertyCommand is executed through the following flow:
Model#getFilteredPropertyList().DeletePropertyCommand creates an updated Person object without the deleted property.DeletePropertyCommand calls Model#setPerson(personToEdit, editedPerson).ModelManager#setPerson(...) updates the target client in the underlying AddressBook.CommandResult after the target client has been updated.For simplicity, the sequence diagram below focuses on the main interactions involved in updating the target client and omits lower-level validation details such as index checks, ownership checks, and exception handling.
The following sequence diagram illustrates the interactions:
The filter property feature allows users to filter properties by address keywords, price range, and size range, and automatically display the owners of those properties. This is done by updating the predicates on the FilteredList objects.
The FilterPropertyCommand is executed through the following flow:
PropertyMatchesFilterPredicate) built from the user input, which may include address keywords, price range, and/or size range.FilterPropertyCommand calls Model#updateFilteredPropertyList(predicate).ModelManager#updateFilteredPropertyList(...) updates the property FilteredList by calling setPredicate(...).FilterPropertyCommand then calls Model#updateFilteredPersonList(predicate).ModelManager#updateFilteredPersonList(...) updates the person FilteredList by calling setPredicate(ownersOfFilteredProperties).CommandResult after both filtered lists have been updated.The following sequence diagram illustrates the interactions:
PropertyMatchesFilterPredicate implements the Predicate<Property> interface and supports filtering by address keywords, price range, and size range simultaneously.StringUtil.containsWordIgnoreCase(). Keywords use OR logic (properties matching any keyword are included).The proposed undo/redo mechanism is facilitated by VersionedAddressBook. It extends AddressBook with an undo/redo history, stored internally as an addressBookStateList and currentStatePointer. Additionally, it implements the following operations:
VersionedAddressBook#commit() — Saves the current address book state in its history.VersionedAddressBook#undo() — Restores the previous address book state from its history.VersionedAddressBook#redo() — Restores a previously undone address book state from its history.These operations are exposed in the Model interface as Model#commitAddressBook(), Model#undoAddressBook() and Model#redoAddressBook() respectively.
Given below is an example usage scenario and how the undo/redo mechanism behaves at each step.
Step 1. The user launches the application for the first time. The VersionedAddressBook will be initialized with the initial address book state, and the currentStatePointer pointing to that single address book state.
Step 2. The user executes delete 5 command to delete the 5th person in the address book. The delete command calls Model#commitAddressBook(), causing the modified state of the address book after the delete 5 command executes to be saved in the addressBookStateList, and the currentStatePointer is shifted to the newly inserted address book state.
Step 3. The user executes add n/David … to add a new person. The add command also calls Model#commitAddressBook(), causing another modified address book state to be saved into the addressBookStateList.
Note: If a command fails its execution, it will not call Model#commitAddressBook(), so the address book state will not be saved into the addressBookStateList.
Step 4. The user now decides that adding the person was a mistake, and decides to undo that action by executing the undo command. The undo command will call Model#undoAddressBook(), which will shift the currentStatePointer once to the left, pointing it to the previous address book state, and restores the address book to that state.
Note: If the currentStatePointer is at index 0, pointing to the initial AddressBook state, then there are no previous AddressBook states to restore. The undo command uses Model#canUndoAddressBook() to check if this is the case. If so, it will return an error to the user rather
than attempting to perform the undo.
The following sequence diagram shows how an undo operation goes through the Logic component:
Note: The lifeline for UndoCommand should end at the destroy marker (X) but due to a limitation of PlantUML, the lifeline reaches the end of diagram.
Similarly, how an undo operation goes through the Model component is shown below:
The redo command does the opposite — it calls Model#redoAddressBook(), which shifts the currentStatePointer once to the right, pointing to the previously undone state, and restores the address book to that state.
Note: If the currentStatePointer is at index addressBookStateList.size() - 1, pointing to the latest address book state, then there are no undone AddressBook states to restore. The redo command uses Model#canRedoAddressBook() to check if this is the case. If so, it will return an error to the user rather than attempting to perform the redo.
Step 5. The user then decides to execute the command list. Commands that do not modify the address book, such as list, will usually not call Model#commitAddressBook(), Model#undoAddressBook() or Model#redoAddressBook(). Thus, the addressBookStateList remains unchanged.
Step 6. The user executes clear, which calls Model#commitAddressBook(). Since the currentStatePointer is not pointing at the end of the addressBookStateList, all address book states after the currentStatePointer will be purged. Reason: It no longer makes sense to redo the add n/David … command. This is the behavior that most modern desktop applications follow.
The following activity diagram summarizes what happens when a user executes a new command:
Aspect: How undo & redo executes:
Alternative 1 (current choice): Saves the entire address book.
Alternative 2: Individual command knows how to undo/redo by itself.
delete, just save the person being deleted).{more aspects and alternatives to be added}
{Explain here how the data archiving feature will be implemented}
Tech-savvy property agents in Singapore who handle transactions and manage multiple buyers/sellers concurrently. They rely on fast retrieval of key client + property details during time-sensitive interactions (calls, viewings, negotiations) and prefer a keyboard-centric workflow over mouse-heavy CRM tools
ClientVault enables Singapore residential property agents to capture, organize, and retrieve client + property details in seconds through a fast, keyboard-driven interface. This reduces the friction of searching across chat logs and spreadsheets when handling daily tasks such as:
Priorities: High (must have) - * * * *, Medium (nice to have) - * * *, Low (unlikely to have) - * *, Excluded - *
| Priority | As a … | I want to … | So that I can… |
|---|---|---|---|
* * * * | property agent | add a client with contact details and role (buyer/seller) | retrieve them quickly during calls |
* * * * | property agent | view a client’s full profile using a command | reference key details instantly |
* * * * | property agent | remove clients who are no longer buying/selling property | reduce clutter |
* * * * | property agent | add a property listing with details (HDB/Condo, location, size, bedrooms, asking price, lease remaining) | store the listings centrally |
* * * * | property agent | list all active property listings | quickly scan what I have available |
* * * * | property agent | delete property listings that have just been transacted | reduce clutter |
* * * | property agent | find listings that match a buyer’s requirements (budget/type/location) | suggest suitable homes quickly |
* * * | property agent | update buyer requirements (budget, preferred location, type, min bedrooms) | ensure matches remain accurate |
* * * | property agent | update listing details (asking price, status, lease remaining) | ensure information stays current |
* * * | property agent | see a compact summary (type, size, bedrooms, lease, price) | answer quickly without opening multiple fields |
* * * | property agent | use keyboard-friendly commands and aliases | operate quickly without a mouse |
* * | property agent | tag clients/listings (e.g., “urgent”, “hot lead”, “near MRT”) | filter and prioritise easily |
* * | property agent | set follow-up reminders | stay on top of deadlines and next steps |
* * | property agent | record seller viewing time windows | make scheduling smoother |
* | property agent | export a client or listing summary | share it with clients or teammates |
{More to be added}
Use Case 1: Adding a new client followed by new listing under said client
Actor: Residential Property Agent(John)
Goal: Add a new client with his/her property details after first meeting
MSS:
John launches application
John adds new client with his/her relevant details
John reads the system confirmation that the new client has been added
John adds a new property listing under said client
John reads the system confirmation that the new listing has been added under said client
Use case ends
Extensions:
2a1. Application requests for new entry with correct format
2a2. John enters data in correct format
Steps 2a1-2a2 repeats until John uses the proper format.
Use case resumes from step 4
Use Case 2: View Property Information of a Client
Actor: Property Agent
Goal: See all properties listed under a specific client
MSS:
Agent identifies client name
Agent uses the viewProperty feature with the client’s name as the parameter
System retrieves all properties linked to client
Displays the list of properties linked to client(indexed)
User chooses the specific property by index
System displays all relevant information about the specific property
Use Case ends
Extensions:
2a. Client does not exist
2a1. Client does not exist message displayed to user
Use case ends
3a. Client exists but no property listed under client
3a1. No property listed under client message displayed to user
Use case ends
Use Case 3: Delete property listing after successful transaction
Actor: Property agent
Goal: Delete a listing
MSS:
Agent confirms a property has been sold
Agent identifies client name and index
Agent uses the deleteProperty feature with client name, index, address, price and size
System verifies property exists
System confirmation that said property is deleted
Use case ends
Extension:
4a1. System informs user that specified property does not exist
4a2. Prompts user to try deleting again and give a delete format to follow
4a3. Steps 4a1 to 4a2 repeats as long as user doesn’t input the valid details of an existing property
Use case ends
Given below are instructions to test the app manually.
Note: These instructions only provide a starting point for testers to work on; testers are expected to do more exploratory testing.
Initial launch
Saving window preferences
{ more test cases … }
Deleting a person while all persons are being shown
list command. Multiple persons in the list.delete 1delete 0delete, delete x, ... (where x is larger than the list size){ more test cases … }
Dealing with missing/corrupted data files
{ more test cases … }